State of the Art Mitralklappen-therapie 2025
Autor:
OA Dr. Markus Riegersperger
Abteilung für Kardiologie
Interventionelle Kardiologie
Klinik Floridsdorf
E-Mail:
Sie sind bereits registriert?
Loggen Sie sich mit Ihrem Universimed-Benutzerkonto ein:
Sie sind noch nicht registriert?
Registrieren Sie sich jetzt kostenlos auf universimed.com und erhalten Sie Zugang zu allen Artikeln, bewerten Sie Inhalte und speichern Sie interessante Beiträge in Ihrem persönlichen Bereich
zum späteren Lesen. Ihre Registrierung ist für alle Unversimed-Portale gültig. (inkl. allgemeineplus.at & med-Diplom.at)
Bei Mitralklappenerkrankungen, allen voran der Mitralinsuffizienz (MI), stehen heute, durch die rasante Weiterentwicklung innovativer Therapieverfahren, fortschrittliche Kathetertechnologien und moderne medikamentöse Behandlungsoptionen zur Verfügung. Insbesondere Hochrisikopatient:innen profitieren von personalisierten, sicheren und effektiven Therapiemöglichkeiten.
Keypoints
-
Die Mitralklappentherapie 2025 steht für Minimalinvasivität, Individualisierung und Innovation und ist der Inbegriff moderner kardiovaskulärer Medizin.
-
Transkatheterbasierte Mitralklappentherapien dominieren 2025 das Feld und bieten auch Hochrisikopatient:innen effektive, minimalinvasive Optionen.
-
Die Leitlinien fordern eine individualisierte Therapieentscheidung durch interdisziplinäre Heart-Teams und moderne Bildgebung.
Einleitung
Die Erkrankungen der Mitralklappe sind einerseits die Mitralstenose (MS) mit einer rheumatischen und einer kalzifizierenden Unterform und andererseits die Mitralinsuffizienz (MI) mit den Entitäten akute und chronische MI. Die chronische MI tritt in den Varianten primär (degenerativ) und sekundär (funktionell) auf. Von allen Vitien der Herzklappen ist insbesondere die MI weltweit häufig auftretend und klinisch ausgesprochen relevant.
Diagnostik
Die primäre Diagnostik der Mitralvitien erfolgt durch die transthorakale und transösophageale Echokardiografie (TTE, TEE/TOE). Bei der MS erfolgt in der Echokardiografie eine Beurteilung der Segelmorphologie (Verdickung, Verkalkung, eingeschränkte Beweglichkeit, diastolisches [engl.] „doming“, kommissurale Verschmelzungen, Degeneration des subvalvulären Apparates, „Candle flame“- Morphologie des Jets). Der Schweregrad wird durch die Bestimmungen von Klappenöffnungsfläche (KÖF, schwer <1,0cm2), mittlerem Druckgradienten über der Klappe (schwer >10mmHg) und Druckhalbwertszeit ([engl.] „pressure half time“ [PHT], schwer ≥220ms) ermittelt. Ab einer KÖF <1,5cm2 wird die MS als klinisch bedeutsam betrachtet.
Bei der sonografischen Betrachtung der MI erschließt sich oftmals schon in der TTE anhand der Segelmorphologie sowie der Vorhof- und Ventrikelanatomie die Pathogenese ([engl.] „flail“, Prolaps, Vorhof- oder Ventrikeldilatation). Die TEE stellt die Pathologie in exquisiten Details dar und ist Grundlage der Planung kathetergestützter Sanierungsverfahren. Die Graduierung der MI erfolgt über eine komplexe Beurteilung, die hier im Text in Auszügen wiedergegeben wird. Qualitativ über den/die Insuffizienzjet(s) und den Koaptationsdefekt, semiquantitativ über die Weite der Vena contracta (≥7mm bzw. ≥8mm biplan) und quantitativ über die Bestimmung der Regurgitationsfläche ([engl.] „effective regurgitant orifice area“ [EROA], schwer ≥40mm2 oder ≥30mm2 falls ellitisch) und das Regurgitationsvolumen (RV, schwer ≥60ml oder ≥45ml bei [engl.] „Low-flow“-Verhältnissen) sowie die Regurgitationsfraktion (RF, schwer ≥50%). Die Tabellen 1 und 2 geben weitere Werte für eine schnelle Übersicht und Einordnung echokardiografischer Befunde in den klinischen Kontext an.
Pathologie und Therapie – medikamentös, kardiochirurgisch und katheterbasiert/interventionell
Derzeit erfährt die Behandlung der Mitralvitien, allen voran die der MI, nicht weniger als einen Paradigmenwechsel: Minimalinvasive und personalisierte Therapien dominieren das Feld. Im Fokus stehen die katheterbasierten Interventionen der Klappenreparatur ([engl.] „transcatheter mitral valve repair“ [TMVR], „transcatheter edge to edge repair“ [TEER]) und des Klappenersatzes ([engl.] „transcatheter mitral valve replacement“ [TMVR]), die durch die Innovationen bei den Materialien, den Implantationssystemen sowie der Bildgebung und Optimierung der Behandlungsleitlinien und nicht zuletzt mit der wachsenden Erfahrung der Interventionist:innen stetig an Bedeutung gewinnen.
Die Therapie der Mitralstenose in ihrer rheumatischen Form ist die perkutane transseptale Ballonvalvuloplastie (BVP) oder auch der kardiochirurgische Mitralklappenersatz. Bei der kalzifizierenden Form erfolgt eine Sanierung entweder komplex kardiochirurgisch über Resektion der Klappe und der oft ins Myokard reichenden Kalzifikationen mit anschließendem chirurgischem Klappenersatz oder über Minithorakotomie und transapikale Implantation eines Klappenersatzes wie z.B. des Tendyne System der Firma Abbott Laboratories. Perkutan-kathetergestützt steht die transseptale Implantation einer Sapien-Bioprothese in Mitralposition ([engl.] „valve in mitral anular calcification“) der Firma Edwards zur Verfügung.
Praxistipp
Eine frühzeitige Einbindung des Heart-Teams, klare Bildgebung und Berücksichtigung individueller Patient:innenpräferenzen sind der Schlüssel zur modernen, erfolgreichen und nachhaltigen State-of-the-Art- Mitralklappentherapie.Die akute MI hat ihren Ursprung in der Schädigung der Klappe und des Klappenapparates im Gefolge einer infektiösen Endokarditis, von Degenerationen des Papillarmuskel- und Sehnenfaden-Apparates und ischämischen Papillarmuskelschäden. Die Therapie ist überwiegend kardiochirurgisch mit Rekonstruktions- und Ersatzverfahren von Klappe und Klappenapparat. Die chronische MI wird, wie bereits berichtet, in primär/degenerativ und sekundär/funktionell unterschieden.
Primäre Pathologien umfassen einerseits den Mitralklappenprolaps durch (meist lokalisierte) fibroelastische Defizienz sowie andererseits die myxomatös destruierte Klappe (Morbus Barlow), welche die Klappe meist im Gesamten betrifft. Papillarmuskel- und Sehnenfädenabrisse führen zur Entstehung eines (engl.) „flail leaflets“ mit charakteristischer Morphologie.
Die sekundären MI-Formen werden unterteilt in vorhofmediiert (LA-MI) als häufige Langzeitfolge von arterieller Hypertonie und lange bestehendem Vorhofflimmern, ventrikelmediiert (LV-MI) als Folge etlicher Formen der Herzinsuffizienz und ischämisch, diese entsteht eventuell nach Infarkten des RCX-Stromgebietes.
Die therapeutischen Strategien haben sich in den letzten Jahren, getrieben durch technologische Innovationen und neue Studiendaten, erheblich weiterentwickelt. Der Trend geht klar in Richtung weniger invasive Verfahren, die eine individualisierte, auf den einzelnen Patienten zugeschnittene Therapie ermöglichen. Die Leitlinien der European Society of Cardiology/European Association for Cardio-Thoracic Surgery (ESC/EACTS) empfehlen 2025 die strukturierte Einbindung spezialisierter Herzklappenambulanzen und Heart-Teams, die eine zentrale Rolle in der Entscheidung über die optimale Behandlungsstrategie einnehmen. Die Leitlinien betonen die Notwendigkeit, Patient:innen mit schweren Herzklappenerkrankungen in spezialisierten Herzklappen-Zentren mit hohen Fallzahlen und umfassender Expertise in allen zur Verfügung stehenden chirurgischen und interventionellen Verfahren zu behandeln.
Wesentlich ist die Einbeziehung von betroffenen Patient:innen in die Therapieentscheidungen und die Abwägung individueller Risiko-Nutzen-Profile.
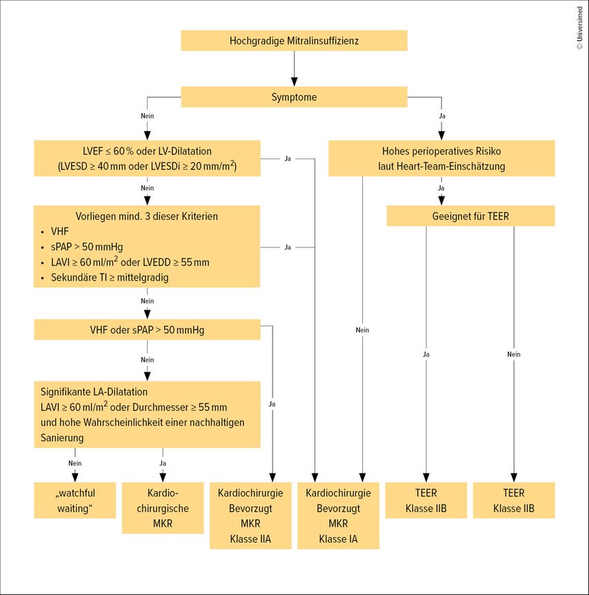
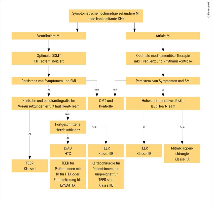
Die Leitlinien differenzieren 2025 zwischen primärer und sekundärer (atrialer vs. ventrikuläre) Mitralinsuffizienz und gewichten katheterbasierte Verfahren für ausgewählte Patient:innen mit LA-MI als Therapieoption (Klasse-IIB-Empfehlung) und LV-MI (Klasse-I-Empfehlung). Die Abbildungen 1 und 2 leiten durch den komplexen ESC/EACTS-Algorithmus 2025 der Interventionen bei primärer und sekundärer MI.
Abb. 1: Algorithmus zur Intervention der primären Mitralinsuffizienz (übersetzt nach Praz F et al. 2025)1
Abb. 2: Algorithmus zur Intervention der sekundären Mitralinsuffizienz (übersetzt nach Praz F et al. 2025)1
Die leitliniengerechte medikamentöse Therapie ([engl.] „guideline directed medical therapy“, GDMT) umfasst die Verordnung von Diuretika, vor allem der sehr effektiv wirksamen Schleifendiuretika (Furosemid, Torasemid), der Angiotensin-Rezeptor-Blocker/Neprilysin-Inhibitoren (Sacubitril/Valsartan), der Betablocker, der Mineralokortikoid-Rezeptor-Antagonisten (Spironolacton, Eplerenon), der (engl.) „Soluble guanylat cyclase“-Inhibitoren (Vericiguat) und (engl.) „Sodium-glucose cotransporter 2“- (SGLT2)-Inhibitoren (Dapagliflozin, Empagliflozin). Wo indiziert, sollen kardiale Resynchronisationstherapien (CRT-P/-D) zum Einsatz kommen.
Der (engl.) „transcatheter edge to edge repair“, mit den beiden führenden Systemen MitraClip der Firma Abbott und Pascal Precision der Firma Edwards, ist bei der primären MI, der sekundären LA-MI und bei der sekundären LV-MI bei Hochrisikopatient:innen das dominierende minimalinvasive Verfahren.
Literatur:
1 Praz F et al.: 2025 ESC/EACTS Guidelines for the management of valvular heart disease. Eur Heart J 2025; 46(44): 4635-736 2 Maisuradze N et al.: Current and future directions for transcatheter mitral valve intervention. Cath Interventions Today 2025; 19(5): 27-31 3 Binder C et al.: Advancing the management of mitral regurgitation: a new era of personalization and innovation. ACC Cardiology 2025: www.acc.org/Latest-in-Cardiology/Articles/2025/06/02/12/24/Advancing-the-Management-of-Mitral-Regurgitation 4 Tartaglia F et al.: TMVR for the treatment of mitral regurgitation: a state-of-the-art review. Circ Cardiovasc Interv 2025; 18(10): e0152985 Baumgartner H et al.: Echocardiographic assessment of valve stenosis: EAE/ASE recommendations for clinical practice. Eur J Echocardiogr 2009; 10(1): 1-25
Das könnte Sie auch interessieren:
ESC gibt umfassende Empfehlung für den Sport
Seit wenigen Tagen ist die erste Leitlinie der ESC zu den Themen Sportkardiologie und Training für Patienten mit kardiovaskulären Erkrankungen verfügbar. Sie empfiehlt Training für ...
ESC gibt umfassende Empfehlung für den Sport
Seit wenigen Tagen ist die erste Leitlinie der ESC zu den Themen Sportkardiologie und Training für Patienten mit kardiovaskulären Erkrankungen verfügbar. Sie empfiehlt Training für ...
ESC-Guideline zur Behandlung von Herzvitien bei Erwachsenen
Kinder, die mit kongenitalen Herzvitien geboren werden, erreichen mittlerweile zu mehr 90% das Erwachsenenalter. Mit dem Update ihrer Leitlinie zum Management kongenitaler Vitien bei ...